專題文章台灣的東京各家銀行資訊
7077
次閱讀
次閱讀
分享一下貸款銀行的資訊,目前台灣在東京有八家銀行在東京設有分店,有台灣銀行、玉山銀行、第一銀行、彰化銀行、台新銀行、兆豐國際商業銀行、中國信託商業銀行、台灣中小企業銀行。您可能會覺得在日本融資是不是會覺得很麻煩,溝通上是否會有誤差值,透由我們交易的話,會幫您介紹各行的特色,推薦您適合的銀行來貸款,和銀行間的繁瑣聯繫都會是我們免費幫您服務,您只要備妥好您的信用調查資料即可。
一般初次貸款都需要親自來日本辦理,但目前很多銀行允許將本票授權書帶至台灣各地法院公證處進行親簽認證,根據.每家銀行的規定程序辦理而有所不同。
東京各家銀行資訊如下:
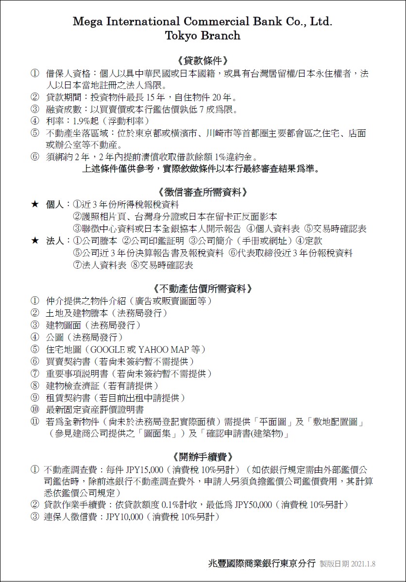
兆豐國際商業銀行 東京分行
住址:東京都千代田区丸の内2-2-1 岸本ビル7F
電話:03-3211-6688
官網HP: Tokyo (megabank.com.tw)中國信託商業銀行 東京支店
住址: 東京都千代田区紀尾井町1-3 紀尾井タワー28F
電話:03-3288-9888
官網HP: https://corporate.chinatrust.com/jp/台湾銀行(BANK OF TAIWAN)東京分行
住址: 東京都千代田内幸町2-2-2 富国生命ビル7F
電話:03-3504-8881
官網HP: https://www.bot.com.tw/botintro/玉山銀行 東京分行
住址: 東京都千代田区丸の内2-4-1 丸の内ビルディング34F
電話:03-6213-1301
官網HP: https://www.esunbank.com.tw/bank/第一銀行 東京分行
住址: 東京都千代田区大手町2-1-1 大手町野村ビル23F
電話:03-3279-0888
官網HP: https://www.firstbank.com.tw/servlet/彰化銀行 東京支店
住址: 東京都千代田区丸の内1-8-3 丸の内トラストタワー本館7F
電話:03-3212-8888
官網HP: https://www.bankchb.com/frontend/台新銀行 東京分行
住址: 東京都千代田区丸の内2-1-1 明治安田生命ビル8F
電話:03-3212-6668
官網HP: https://www.taishinbank.com.tw/TSB/overseas/台湾中小企業銀行(台湾企銀)東京支店
住址: 東京都千代田区丸の内1-8-2 鉄鋼ビルディング707
電話:03-5220-3918
官網HP: https://www.tbb.com.tw/overseas-units/
本文出處:住匠株式会社提供
下面的範例是兆豐銀行會需要您準備的資料範本,裡面的不動產鑑價所需要的物件訊息由我們提供給銀行。
